トーストのモデリングを動画で説明します。
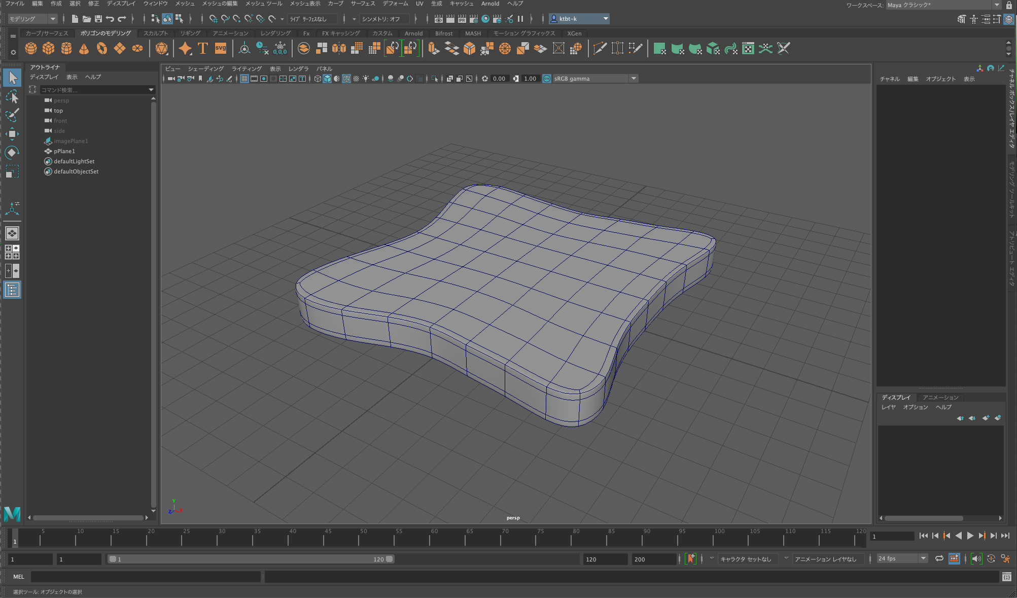
約12cm角、縦横8分割のポリゴンプレーンを作成し、頂点を編集します。
ほとんどの作業が頂点移動だけで、トランスフォームツール以外に使用しているのは、「押し出し」と「ベベル」だけです。四角形ポリゴンのサイズをできるだけ同じに、またセグメントに流れができるよう配慮します。
ビューポートの「ビュー」メニューから「イメージプレーンの読み込み」を選択してリファレンス画像を読み込んでいます。 注意点として、イメージプレーン画像に合わせて「Topビュー」で画像を読み込んでください。
トーストのモデリング
このトーストのUV編集は、こちらのリンクを参照してください。
